根据浙江省教育厅办公室《关于开展义务教育阳光招生专项行动做好2024年招生工作的通知》(浙教办函〔2024〕89号)文件精神,结合省2024年保障义务教育阶段随迁子女入学民生实事工程相关要求和优化提升营商环境、“七优享”之“学有优教”等工作要求以及我市实际,现就2024年我市义务教育学校(含公办义务教育学校、我市审批的民办义务教育学校,以下简称公办学校、民办学校)招生入学工作提出如下实施方案。
一、招生对象
小学:年满6周岁(2018年8月31日以前出生)的适龄儿童。初中:2024年应届小学毕业生。且符合下列条件之一:
1.具有诸暨户籍的;
2.入学对象本人或父(母)在诸暨拥有合法产权住房的;
3.外来建设者随迁子女本人或父(母)持有我市居住证的。
确因身体状况需要延缓入学的,由父母或其他法定监护人向户籍所在地镇乡(街道)中心学校提出申请,由中心学校备案。
二、招生范围
公办学校按划定的学区招生(具体学区详见各镇乡<街道>招生入学实施办法)。民办学校面向本市范围招生。
九年一贯制学校的小学部学生可以直升其初中部。
三、招生程序
(一)同步公布招生入学实施办法
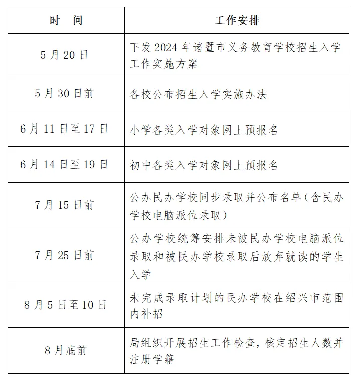
各校根据本方案制定招生入学实施办法(含招生计划等),于5月30日前报局普教科,经局审核同意后,同步通过网络平台、信息公开专栏或其他形式及时向社会公开。
(二)同步进行网上报名
1.报名时间
小学:6月11日至6月17日;初中:6月14日至6月19日。
2.报名流程
登录“浙里办”APP,定位到“诸暨市”,搜索“学在诸暨”后点击“我要办”页面中“小学/初中报名”,在所在栏目按提示完成报名,有问题的也可咨询对应学校。
3.报名要求
(1)根据自身意愿选择就读公办或民办学校,公办学校和民办学校不能同时兼报。民办学校只能选择一所。选择公办学校的按对应学区及类别报名。2024年我市继续全面实行公民办学校同步招生,因此申请时要慎重选择公办民办就读意愿。
(2)按选定类别要求提供入学相关信息,不及时、不真实提供相关信息或材料所产生的后果由申请人自己负责。报名类别及信息在报名截止前可以更改,报名截止后不再更改。
(三)同步审核、录取
报名完成后,对照条件对报名对象提供的信息进行初审,初审通过的经复核同意后同步开展录取。
1.公办学校录取
公办学校按第一类(户籍类:具有学区内户籍的)、第二类(房产类:入学对象本人或父<母>在学区内拥有合法产权住房的)、第三类(除第一、二类外符合规定入学条件的)等对象依次招生。具体办法为:
第一类对象按划定学区优先保证入学。若该类对象人数超过学校招生计划时,“住、户一致”的优先招录。
第二类对象在第一类对象招收完毕后有剩余学额的学校再进行招录。该类对象按取得房产权证先后顺序依次招录,因学额已满而无法入学的,在本镇乡(街道)内调剂解决。
第三类对象在第二类对象招收完毕后有剩余学额的学校再进行招录。该类对象依据父(母)在我市经商或缴纳基本养老保险时间长短等统筹安排到有剩余学额的学校就读,也可以通过电脑派位方式安排入学。
2.民办学校录取
民办学校审核通过对象(含小升初直升对象)未超过核定招生计划数时,一次性全部直接录取;超过计划数时,先录取直升对象,剩余计划数通过电脑派位系统录取(全部纳入电脑派位系统、全部通过电脑随机派位产生)。未被电脑派位录取的或录取后放弃就读的学生,回公办学校就读时,统筹安排入学。
民办学校没有完成招生计划时,可以向局书面提出补招申请,经审核并报绍兴市教育局同意后,在绍兴市范围补招。
3.录取进程
第一阶段:7月15日前,公办学校和民办学校同步录取(含民办学校电脑派位录取),录取结果由学校通过校务公开栏等方式及时公布。
第二阶段:7月25日前,公办学校统筹安排未被民办学校电脑派位录取的和被民办学校录取后放弃就读的学生入学。
第三阶段:8月5日至10日,未完成录取计划的民办学校在绍兴市范围内补招。
四、其他说明
(一)关于户籍、房产类入学的说明
1.户口迁入及产权证取得的截止日期为2024年5月31日。
2.集体户籍、挂靠户籍入学。考虑到政策的延续,2012年6月21日前已登记的集体、挂靠户籍入学对象视作第一类;2012年6月21日以后登记的,统筹安排到学额相对宽松的学校。
3.拆迁安置家庭子女入学。因城市建设等涉及住房拆迁的适龄儿童少年,可凭征收安置协议等相应依据,并参照原户籍(产权房)类入学条件在征收房屋所在区域对应的学校申请入学,也可在安置地按户籍(产权房)类条件申请入学。具体入学对象以拆迁安置时相关会议纪要为准。
4.关于以房产作为入学依据的说明。非住宅性房产或小产权房等,不能作为产权类入学依据。入学对象本人及父母,与他人共同拥有住宅房,且共有份额明确在50%及以上的,相应房产可作为入学依据。仅以产权房作为入学依据的,同一房产(含共有房产),三年内只能接收同一户家庭子女就读。
(二)关于特殊群体入学的说明
1.政策性安置对象子女入学。“人才绿卡”持有者子女、当年军转干部子女、烈士子女、符合条件的现役军人子女、公安英模和因公牺牲伤残警察子女、国家综合性消防救援队伍人员子女及其他符合条件的优待对象子女等政策性安置对象,按相关优待政策妥善安排入学。
2.港澳台同胞、侨胞子女入学。按照“欢迎就读、一视同仁、适当照顾”的原则安排入学,一般根据父母(或本人)在学区拥有的家庭产权房或父母一方在学区内经商务工条件统筹安排。
3.外来建设者随迁子女入学。按居住证为主要依据的入学保障政策和优化提升营商环境相关政策精神执行。在具体统筹安排入学时,可结合父母双方或一方在我市的稳定职业和基本养老保险缴纳时长等综合因素有序安置。在我市缴纳的灵活就业养老保险视同企业基本养老保险。
4.残疾儿童少年入学。根据“先评估后安置”“普通学校优先”“就近方便”“应入尽入”的原则分类安置,多种方式保障其接受义务教育,实现“全覆盖、零拒绝”。适龄轻度残疾儿童少年安排至普通学校随班就读,适龄中度智障儿童少年到市特殊教育学校报名入学,适龄中度听障儿童少年到绍兴市聋哑学校报名入学,适龄中度视障儿童少年到浙江省盲人学校报名入学,对需要专人护理、不能到学校就读的重度残障儿童少年实施送教上门服务。
5.“长幼随学”需求对象入学。在符合入学条件和学位资源允许前提下,继续本着“自愿申请、公开公平、就便安排”的原则,优化并推行“长幼随学”个性化服务举措,同一家庭的孩子可安排在同一所公办学校就读,也可转学至有空余学位的其中一个孩子所在的公办学校。
6.超龄儿童入学。须先经学校核实未在全国中小学学籍信息管理系统中注册过学籍方可安排入学。
上述对象自愿选择民办学校报名入学的,与其他选择民办的学生同等对待。
“浙里办”网上报名流程图
▼▼▼

2024年各镇乡(街道)、学校招生咨询服务信息一览表
▼▼▼


2024年义务教育学校招生入学工作日程安排表
▼▼▼





推荐新闻


6月起全面实施!诸暨50个项目出炉!

支出999.89元,支出998.98元…诸暨有人上闲鱼被骗!

三国宣布承认巴勒斯坦国

